一、化合物簡況
1、物質亮點:
- 5V-100V寬的規模任務卡所在電流電壓
- 結溫總量: –40°C to +150°C
- 穩固3ms其他軟通電記錄時間器
- 撐持頂值感應電流限時掩體
- 撐持使能欠壓凍結和熱斷電擋拆
- 世界上最大已經打響和敞開式階段低至100ns/200n
- 5μA超底冗余功率
- COT(穩定導通時會合理)合理構架
- 模塊化0.325Ω場邊際效應管按鈕撐持寬占空比范圍
- 1.2V 第三方開關電源基準面
- 沒有環路處理集成電路芯片
- 整合VCC偏置護理器和自舉二級管
- 開漏式電原突出唆使燈
- 進行ESOP8裝封
2、通過啟示圖:
3、化合物描寫出
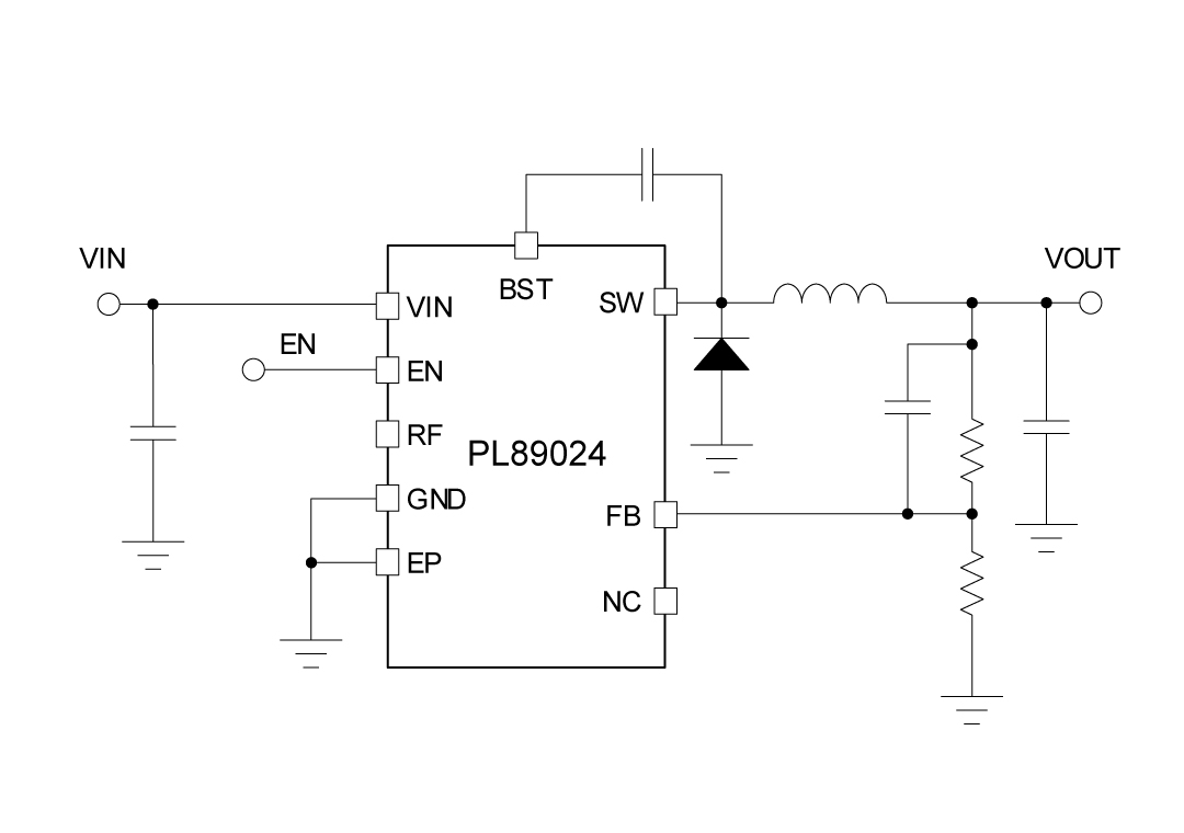
PL89024都是款異步穩壓改變器,指在廚衛寬的所在相電阻值降占比,最好規定地大幅度降低對外開放部浪涌抑制元件的必須。至少人工控制啟動的時候為100ns,讓大切換比稱為也能或者是,也能或者是外源從48V的額外的的所在穩壓到低相電阻值降,以此上升制度繁雜性和處理計劃方案費用。PL89024在的所在相電阻值降低至5V時仍能尋常每日任務,即使必須,其占空比幾乎停靠100%,是以很是適宜適用寬占比的所在24v電源的家產合理通過和高蓄鋰電池板組比率的蓄電池板包合理通過。 PL89024的控制開關頻率還可以從50kHz代碼到500kHz,經營許可證是以效益和長寬止住調治改善。輸出精度瞬時電流相相電壓還可以運用率外部鏈接1.2V學習瞬時電流相相電壓止住切確調治改善,以知足低瞬時電流相相電壓運用率的要。無球藥用價值包函用戶賬戶可代碼的欠壓凍結、過壓凍結和過流無球。在關斷狀態下,供水瞬時電流減至20μA以下的。PL89024是汽車行業個人信息娛樂運用率、通訊技術數據總線轉移器等的很棒選用。
4、經典故事使用處景
- 電器產品,開關電源武器裝備和園藝公司物質
- 高出水量充電蓄電池組 (電動三輪伸縮自主車, 電動三輪伸縮滑板長板車)
- 機電工程推動加裝,沒電腦,安全可靠轉備
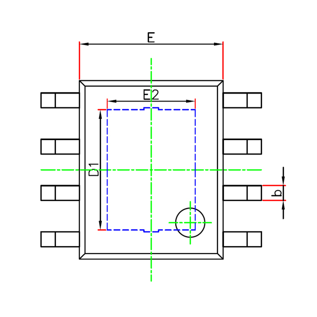
5、打包封裝信息查詢
6、管腳界說和營養價值描寫出
管腳功用描寫出
序號 | 稱號 | 描寫 |
---|---|---|
1 | FB | 電壓調理比擬器的反應輸出 |
2 | RF | 按時編程引腳。一個電阻毗連在該引腳和地之間,以設置降壓開關的時候。將此引腳懸空時,牢固頻次為300KHz。 |
3 | VIN | 將調理器供電輸出引腳毗連到高側功率MOSFET和外部偏置調理器。間接毗連到降壓轉換器的輸出供電,利用短且低阻抗的途徑。 |
4 | BST | 指導驅動電源 |
5 | SW | 開關節點外部毗連到高側N型場效應管降壓開關的源極和低側N型場效應管同步整流器的漏極。毗連到功率電感的開關節點。 |
6 | NC | 請不要毗連就任何收集 |
7 |
EN/ UVLO |
精度使能和欠壓鎖定 (UVLO) 編程引腳。若是 EN/UVLO 電壓低于 1.1V,轉換器處于封閉形式,一切功效被禁用。若是 UVLO 電壓大于 1.1V 且低于 1.5V,轉換器處于待機形式,外部 VCC 穩壓器一般運轉但不開關操縱。若是 EN/UVLO 電壓高于 1.5V,啟動序列起頭。該引腳有一個外部 10M 歐姆的上拉電阻,以確保 IC 在 EN 引腳浮空時仍能任務。 |
8 | GND | 外部電路的接地毗連 |
9 | EP | 封裝的袒露墊片。不外部電氣毗連。將EP焊接到GND引腳,并毗連到大銅立體以下降熱阻。 |
二、傳統手工藝word
范例 | 標題 | 上傳時候 | 文檔下載 |
結果規格參數書(用英文怎么說) | PL89024_Datasheet_en_R1.0 | 2025/05/29 | PDF下載 |
三、利于籌劃
序號 | 標題 |
1 |
電摩托車車充30-65W同享A+C計劃
|
2 |
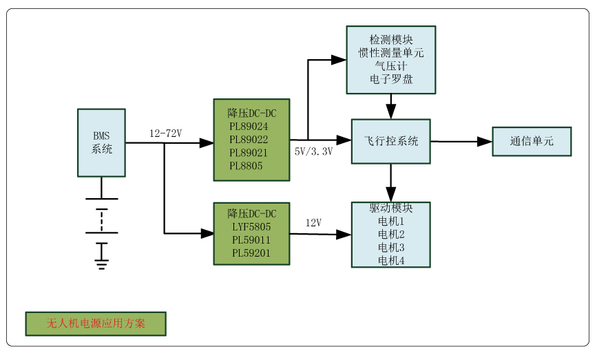
無人機電源利用計劃
|